水智慧城市实施层面及路径
水智慧城市的建立需要在目标理念、规划治理、专业能力和创新技术方面都最大限度的与实现可持续用水成果的目标保持一致。为了实现目标,水智慧城市将实施层面由内向外扩展为4个层次,分别为:再成水服务、水敏感城市设计、流域连接城市和智慧社区。
(1)再生水服务
再生水服务作为水智慧城市实施层次的第一层,其核心围绕水设施,主要目标是在确保公众健康的同时,通过确保高效生产和合理使用各类资源,达到保护水资源、水环境的目的,它是应对自然资源短缺以及气候变化的重要组成部分,也是保障城市碳中和的重要手段。
布里斯班市在再生水服务方面采取的措施主要包括:1、注重水质以改善和保护生态系统;2、沿着水系和开放水体开展多项修复工程,以支持长期水体改善;3、2014年绘制地下水的生态系统图,以便更好地了解地表水在哪里补充含水层;4、发起的节水运动,并已经实现了高达130升/人/天的持续节水;5、从2005年至2008年,向居民提供了90000个雨水池;6、综合区域和地方规划,确保供水和污水处理设施与其他城市服务设施相匹配,并符合城市发展理念;7、于2011年开始构建洪水缓解新网络,包括回流装置及滞留设施新建、排水系统升级、风险财产转移、多方式多途径预警等;8、自2008年开始,实施雨水调蓄设施、污水处理厂、排水管网的协同调度,以提高整个排水系统应对变化和冲击的能力。
(2)水敏感城市设计
水智慧城市实施的第二个层次是水敏感城市设计,其实施外延扩大至区域甚至整个撑死,以寻求将城市规划与整个城市水循环的管理、保护和养护相结合,实现具有可持续性、恢复力和宜居性的城市环境。水敏感设计与我国海绵城市设计理念及建设途径相似,在水智慧城市建设过程中,水敏感设计的侧重点主要体现在以下几个方面:
1)规划和实施支持再生水服务的城市设计。对住宅区、工业区以及建筑进行设计,使其能够提供再生水服务,从而在当地范围内减少水、能源和碳足迹,同时保障城市水系清洁,改善城市生态系统,它包括建设绿色基础设施,以捕捉和处理雨水,实现一系列共同效益;
2)设计城市空间以减低洪水风险。通过开发与城市基础设施设计相结合的改进的排水解决方案,提高抵御洪水风险的能力,从而提供安全的洪水空间,使城市充当“海绵”,并释放雨水作为资源;
3)利用“可见水”提高城市宜居性。从路边的绿色基础设施到主要的蓝绿色走廊,通过创造多用途复合功能及基础设施,使其成为社会融合的重要空间,城市供水服务对于确保公园和花园的可持续灌溉、为动植物物种提供栖息地、遮荫和缓解热岛至关重要(如图2所示); 
图2 布里斯班南岸公园(亲水公园)
4)调整城市建筑材料,以减少其对水体污染。建筑、道路等城市建设材料都应仔细选择,以防止其在阳光暴露和雨水冲刷下释放污染物。
(3) 流域连接城市
流域连接城市作为水智慧城市实施的第三个层次,其将范围扩大至整个流域,考虑城市与它所属的流域及周围的城市存在的内在的联系和依赖性。积极参与流域水资源管理,旨在确保水、粮食和能源资源,减少洪水风险,加强有助于流域经济和环境健康的活动。此层次的实施路径主要包括通过流域内用户之间的共享,利用WRM(Water Resources Management,水资源管理)框架和抗旱战略计划确保水资源安全,与利益相关者一起保护水资源的生态健康,并通过建立协同预警系统,以应对极端事件。
布里斯班作为昆士兰州东南部供水网的一部分,该网允许跨流域调水,参与弹性河流倡议,支持流域范围内的水体修复,并设立灾害管理办公室,协调极端事件流域及城市内部工作。
(4)水智慧社区
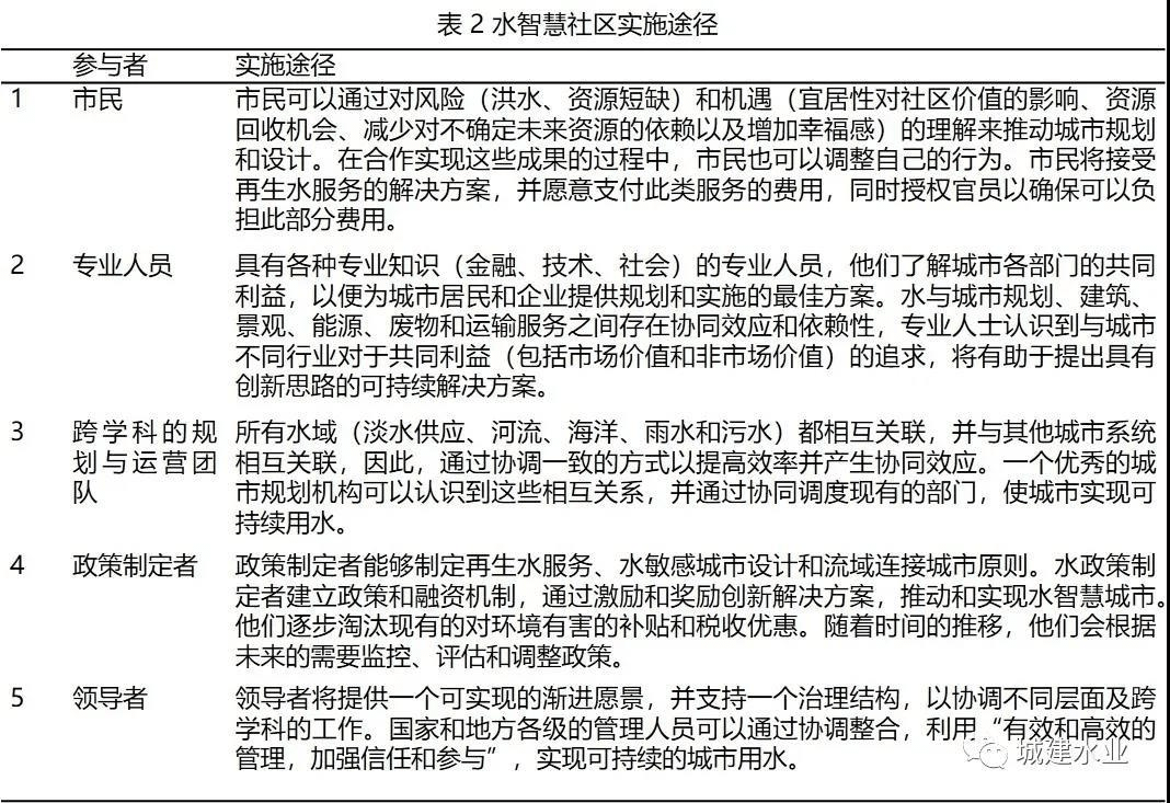
水智慧社区是水智慧城市实施的第四层级,也是最高层级,主要是由于这一级别的行动使每个利益相关者意识到他们必须发挥作用才能使水智慧城市成为现实,专业人士可以跨部门的整合水资源,通过提供集成解决方案来凸显不同利益相关者的共同利益,从而获得支持与投资。水智慧社区的实现途径均与人相关,具体如表2所示。
布里斯班市在水智慧社区建设方面做出了许多努力,如:(1)根据需要创建多学科团队,以交付复杂项目,如诺曼溪总体规划;(2)近20年,社区团体参与规划,并参与流域健康改善行动;(3)自2014年以来,布里斯班理事会一直是水敏感城市合作研究中心(CRC)的合作伙伴及支持者;(4)决策者在整个规划决策过程中寻求综合效益;(5)基于水资源可持续性、洪水管理、健康水系和水资源交流等强有力的政策平台,推动城市寻求综合效益;(6)学习新的知识、投资新的技术以寻求解决水问题的新办法等。
结语
布里斯班通过改善排水管网、建设污水处理厂、采用高效节水措施、提高水资源管理等一系列措施,最终打造出一座世界级的水智慧城市,其所拥有的水资源综合管理能力,使城市更具韧性,并在应对洪水、干旱等自然灾害方面获得了国际上的赞誉。布里斯班的水智慧城市构成要素及实施路径为我国水系统全方位提升提供参考,具体如下:
(1)认识到城市水系统自身的协调发展。我国在城市水系统规划方面对于协同设计的重要性认识不足,不同形式水的利用、分配、处理及再生等环节缺乏关联性,因此关注城市水系统自身的协调发展,从城市顶层规划中理清其中关系、打通各个环节,可有效解决设施配置不合理,管理难以协调等问题。
(2)认识到城市水系统与其它不同系统或产业的共生关系。水系统与城市道路、绿化、能源等系统等密切相关,关注水与其他不同系统的共生关系,综合不同系统或产业的共同利益,突出协同效应,可以为城市提供更具市场竞争力的可持续发展方案。
(3)认识到流域带来的城市合作契机。中国南方地区河网密布,水系复杂,目前随着长三角一体化进程的加快,水资源调度分配、水系统治理、水污染防治等问题日益凸显,这就需要我们从根本上认识到流域合作的重要性,打破行政区划,建立一体化机制来保障流域水资源安全、水生态健康、自然灾害有序。
(4)认识到海绵城市的生态、美学价值。我国所提出的海绵城市是具有国际语境的城市雨水管理理念的中国化表达,是我国面对“灰色发展”带来的城市环境与安全问题时,吸取和借鉴国际城市建设发展理念与技术的成果,其实质与内涵与水敏感城市设计具有异曲同工之妙。我们在海绵城市建设过程中的关注点往往停留在工程的参数化设计上,使得其维持空气与水环境质量、为人类和动植物提供多种效益的自然开放空间、提升居民生活品味这些非市场价值被忽略。因此我国海绵城市的持续推进应逐步由工程措施向生态措施转变,在保障水系统可持续发展的同时,增强城市韧性。
(5)认识到不同群体对于水智慧城市建设的重要性。在我国城市水系统规划建设的参与者往往只有政府机构、规划设计人员及建设运维人员。市民、及其他专业人员的参与度较低,缺少跨学科的规划与运营团队,导致利益相关者没有意识到自身可以发挥的作用,因此需要采取一系列措施如:宣传、教育、奖励等来倡导不同的群体参与到水智慧城市建设过程中,通过提高其参与度达到政策制度推行顺畅、投融资意愿提升等目的。















